依據國家工商總局《關于全面推進企業簡易注銷登記登記改革的指導意見》,自2017年3月1日起企業的簡易注銷登記改革全面實施。關于改革,以下十個問題會使您對簡易注銷有個基本的了解。
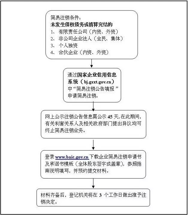
Q1:企業簡易注銷的流程是怎樣的?
A1:如下圖所示

Q2:簡易注銷業務適用于什么范圍?
A2:在全市范圍內對領取營業執照后未開業,申請注銷登記前未發生債券債務或已將債權債務清算完結的有限責任公司(內資有限公司、外資有限公司)、非公司企業法人(全民所有制、集體所有制)、個人獨資企業、合伙企業(內資合伙企業、外資合伙企業)。
Q3:簡易注銷業務有哪些便捷?
A3:不需要進行清算組備案,免除了備案手續;不用在報紙上登注銷公告,只在國家企業信用信息上發布簡易注銷公告,免除了登報的費用;不需要提交清稅證明,只提交全體股東簽字的承諾書。
Q4:哪些企業不適用簡易注銷?
A4:企業存在下列情形之一的,不適用簡易注銷程序:
1.涉及國家規定實施準入特別管理措施的外商投資企業;
2.被列入企業經營異常名錄或嚴重違法失信企業名單的;
3.存在股權(投資權益)被凍結、出質或動產抵押等情形;
4.有正在被立案調查或采取行政強制、司法協助、被予以行政處罰等情形的;
5.企業所屬的非法人分支機構未辦理注銷登記的;
6.曾被終止簡易注銷程序的;
7.法律、行政法規或者國務院決定規定在注銷登記前需經批準的;
8.不適用企業簡易注銷登記的其他情形。
Q5:在什么地方發布簡易業務注銷登記公告?
A5:通過國家企業信用信息系統(bj.gsxt.gov.cn)中“簡易注銷公告填報”申請發布企業簡易注銷公告。
Q6:符合簡易業務注銷流程的企業必須經過公示期嗎?
A6:申請簡易注銷的各類企業,須通過國家局簡易公示平臺進行45天公示。期間,登記機關將通過國家企業信用信息公示系統將企業擬申請簡易注銷登記的相關信息推送至同級稅務、人力資源和社會保障等部門,涉及外商投資企業的還要推送至同級商務主管部門。公告期內,有關利害關系人及相關政府部門可以通過國家企業信用信息公示系統《簡易注銷公告》專欄“異議留言”功能提出異議并簡要陳述理由。公告期滿后,企業方可向企業登記機關提出簡易注銷登記申請。人民法院裁定強制清算或裁定宣告破產的,有關企業清算組、企業管理人可持人民法院終結強制清算程序的裁定或終結破產程序的裁定,向被強制清算人或破產人的原登記機關申請辦理簡易注銷登記。
Q7:由于各種原因簡易注銷業務被終止,怎么辦?
A7:如果終止了簡易注銷程序,仍可按照正常注銷流程注銷企業,按照原有注銷流程申請企業注銷。
Q8:公示期過后應怎么辦理?
A8:登錄www.baic.gov.cn下載企業簡易注銷申請書及承諾書模板(需經全體股東簽字或蓋章),之后預約現場提交材料。
Q9:需要準備的材料都有哪些?
A9:(1)企業注銷登記申請書;(2)《指定(委托)書》;(3)《全體投資人承諾書》(強制清算終結的企業提交人民法院終結破產程序的裁定);(4)營業執照正、副本(營業執照丟失或損毀的,還需提交全體投資人簽署的情況說明及在報紙上刊登的執照遺失公告報樣。)。
Q10:簡易注銷是可以不做稅務、勞動社保等相關部門的注銷,直接注銷工商執照嗎?
A10:不是的。申請簡易注銷的企業應當對其公告的擬申請簡易注銷登記和全體投資人承諾、向登記機關提交材料的真實性、合法性負責。《全體投資人承諾書》是實施監督管理的依據。企業在簡易注銷登記中隱瞞真實情況、弄虛作假的,登記機關可以依法做出撤銷注銷登記等處理,在恢復企業主體資格的同時將該企業列入嚴重違法失信企業名單,并通過國家企業信用信息公示系統公示,有關利害關系人可以通過民事訴訟主張其相應權利。因此企業可以利用公示前及公示期內的時間辦理相關部門的注銷手續。






>